澳門大學
  • 中
  • EN (EN)
Chinese-Portuguese Bilingual Teaching and Training Centre Chinese-Portuguese Bilingual Teaching and Training Centre
  • 關於我們
  • 課程與活動
  • 新聞
  • 相簿
  • 中心出版物
    • 《中國思想薈萃》第一季
    • 《中國思想萃談》第二季
    • 《中國思想萃談》第三季
    • 中國歷史文化系列漫畫叢書 第一輯
    • 中葡雙語專題系列
  • 研究
  • 下載區
  • 聯絡我們
  • 課程與活動
  • 活動日曆
  • Chinese Ideas IV
  • Chinese Ideas V
  • Chinese History and Culture Comic Book Series II
  • Confúcio, o Fundador da Tradição
  • Laozi, o Patriarca do Dao
  • Mêncio, o Mestre dos Reis
  • Unfinished Symphony
首頁 » 新聞 »
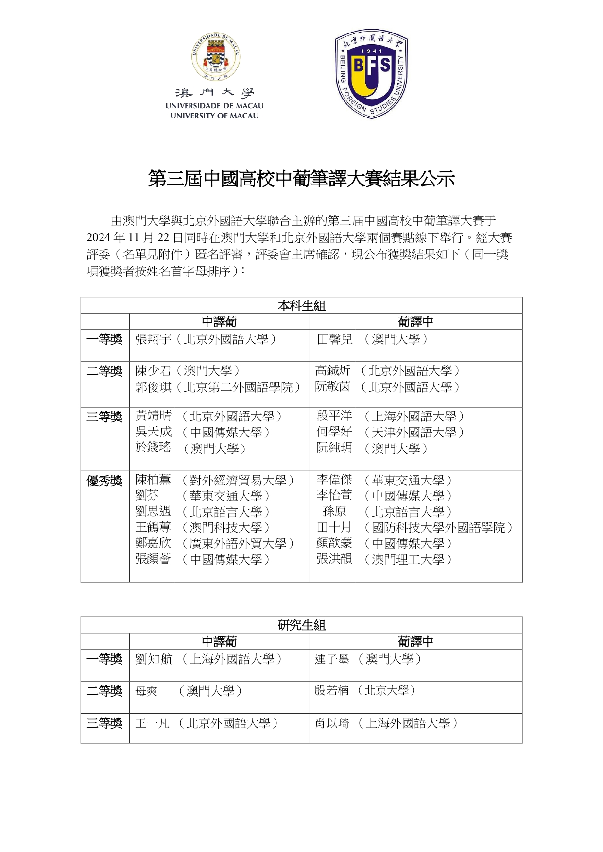
第三屆中國高校中葡筆譯大賽結果公佈
上載日期: 09/12/2024



Other News
澳大學生於中國高校中葡筆譯賽獲多個獎項
Read More >
Chinese-Portuguese Bilingual Teaching and Training Centre Chinese-Portuguese Bilingual Teaching and Training Centre
地址: 中國澳門氹仔澳門大學崇文樓(E34)一樓1006室
電話: (+853) 8822 4532
電郵: bilingualcentre@um.edu.mo
查看地圖
© 2026 Chinese-Portuguese Bilingual Teaching and Training Centre All rights reserved.