UNIVERSITY OF MACAU
  • 中 (中)
  • EN
  • PT (PT)
Chinese-Portuguese Bilingual Teaching and Training Centre Chinese-Portuguese Bilingual Teaching and Training Centre
  • About Us
  • Courses & Events
    • Courses & Events
    • Event Calendar
  • News
  • Album
  • Publications
    • Chinese Ideas I
    • Chinese Ideas II
    • Chinese Ideas III
    • Chinese Ideas IV
    • Chinese Ideas V
    • Chinese History and Culture Comic Book Series I
    • Chinese History and Culture Comic Book Series II
    • Chinese-Portuguese Bilingual Theme-based Article Series
    • Confúcio, o Fundador da Tradição
    • Laozi, o Patriarca do Dao
    • Mêncio, o Mestre dos Reis
    • Unfinished Symphony
  • Research
  • Download Area
  • Contact Us
Home » News »
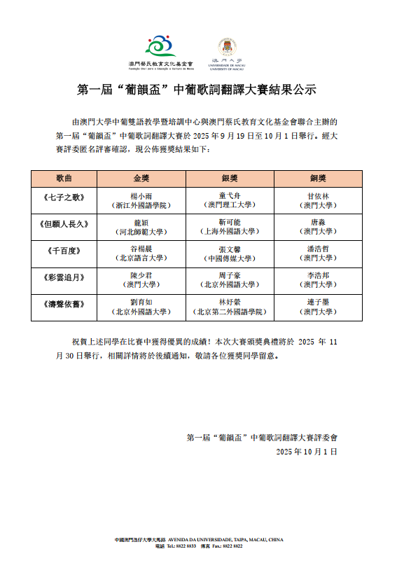
Results for the 1st Chinese-Portuguese Lyrics Translation Competition
Published Date: 30/09/2025

Other News
Literary Academic Seminars of Mr. Yu Bang
Read More >
Chinese-Portuguese Bilingual Teaching and Training Centre Chinese-Portuguese Bilingual Teaching and Training Centre
Office Address: Room 1006, 1/F Cultural Building (E34),
University of Macau,
Avenida da Universidade,
Taipa, Macau, China
Telephone: (+853) 8822 4532
Email: bilingualcentre@um.edu.mo
View Map
© 2026 Chinese-Portuguese Bilingual Teaching and Training Centre All rights reserved.